对于社区店这一热点,如同电商一样,喊的响不代表做的好,私人店可以12小时守店、不交社保五险、店主什么事情都干还挺利索,企业来做往往很难玩转,私人和企业存在不同的效率!店少的时候做的好的事情,店多了不一定做的好,目前市场上存在很多令人称道的小众店,却少有极具复制价值的品牌规模店。
机制不同,代表商业成本模式的差异,社区商业目前并未找到高效存在的盈利空间,生鲜为主与生鲜低毛利、门店降低人工成本与生鲜大量用人存在矛盾,这是非常令人头痛的问题。在一片唱衰实体店铺的情况下,小型社区超市如何更加有效的进行创新,是需要我们再细思考的问题。
(以下统用社区店进行表述,泛指相对社区标超或社区小超市)

对超市社区店来说,三大问题亟待细致研讨:成本、开源和效率问题
一、成本问题:人工成本、装修成本、租金成本
1、人工成本
不管把人当做资源也好、成本也好,如今零售业的用人环境越来越糟,主要表现如下:
A. 社保薪酬成长及用工要求使得人工成本刚性增长;
B. 企业意愿与员工薪酬满意度存在巨大差异;
C. 零售业与其他行业缺乏比较优势和吸引力,社区商业更是如此;
D. 企业工作要求与员工执行存在巨大差距,员工职业化表现参差不齐;
E. 基层粗放式管理水平可能进一步恶化员工满意度;
F. 小社区商业很难通过正式工搭配临时工进行日常营运,小城市临时工市场并不成熟;
G. 小商业现难以通过科技和技术消化营运工作量。
而对于薪酬这件事,各方面都不满意。人工成本的问题,很少有企业能成为胖东来,即使是胖东来,我相信早晚同样会面临成本问题。现实环境下,中年老年劳力将成为零售业的基层员工新常态,管理人员元知识化与基层员工低端化两极分化将更加突出,社区商业更将如此。
核心是要解决转化效率的问题。我相信中国的所有的企业未来都将要把人的效率用到极致,企业富余人员还将进一步压缩,减员增效成为基本措施,劳动力市场适应高强度工作需要一个相当长的震荡过程,而我们,刚刚在这个过程的开始。职业队伍牢骚满腹,企业却要从裁员降负开始。可能超市会选择这么做:
A. 毫不犹豫的开展人员优化,矫枉过正也只能如此;
B. 强调积极的生存竞争文化,当企业成本无法建立优势的时候,一定是有相对强大的文化凝聚力的企业走的更好;
C. 增加小型碎片化激励,开展合伙人或承包制激励;
D. 真正强化后台支持,简化前台工作量;
E. 技术化工具化尝试不断增加。
新常态下的任何企业,未来总归不可能通过增加人工来实现突破,减员的大势下,可能多数企业都要走一段管理混乱的过程,才会慢慢积累出新的产出文化,要么就倒掉,相信很多企业做了很多研究。
至于临时工、工具化、外包等探讨,继续展开吧!

2、装修成本
环境精致化似乎成为目前零售业改造的必然选择,但越来越多的企业也发现,依靠简单的环境装修获得客源回归的效果越来越细微,加大环境大硬装的投入会使固定成本越来越高,这些支出,总归要在未来的经营中消化并回收出来,因此改造也变的慎重。
而零售业自身似乎也进入了需要拼比颜值的时代。如果真要比拼,超市也不应该豪华化,建议是“灯光+软饰”,以简为主,注重综合空间氛围,包括地面、灯光、道具、美陈、软装的综合体现。对于社区零售来说,毕竟销售是主要职能,美好的氛围很难拼过个性小店,但要保持基本面,如能像《交换空间》一样少花钱多办事,那是相当好的,看企业是否愿为更好的设计付费。
对于装修,需要企业从每一版块的硬装中分析空间。听乐城的一位企划经理讲过乐城选购层板的案例,精细化投入是零售业硬装的必然选择,杜绝浪费,板材、货架、灯具等要做深度细化的研究。
3、租金成本
非自有物业的情况下,对于租金,企业往往只能接受社会化的租金水平,获取租金折让最大的能力来自于你的品牌。当然,对很多私有业主来说,看到你生意好,他也一般会把租金涨到你难以承受的地步,很多社区小店就是这样被逼死的。这样的情况下,企业还要把重心放在如何能在经营不佳时尽快退出,而不仅仅是租金。
另外一方面,超市要从原来的惯性商品配置及商业配置从走出,依照周围商业格子铺的业种类型进行物业效率最大化规划,可以用600㎡放下的商品,绝对不要用601㎡,把剩下的哪怕1㎡进行转租,也意味着成本的冲减,高效的研究物业效率,这也是社区商业开源的重要内容。
二、开源问题
社区超市与大卖场、与便利店到底有什么商品上的区别,许多公司只是在做简单的加减法。从定位上说,社区超市兼具便利性要求和大卖场的丰富性要求,如何确定其中的边界确实让人为难。
1、生鲜
我们在网上传阅的都是好的照片,线下却会看到大量令人失望的现场。对社区店来说,熟食、面点、面包和水果依靠一两个没有积极性的大龄员工,缺乏专业打理,面临沿街专业店的冲击,很难做好,这个问题不解决,社区店很难有希望。
拿生鲜开源,需要社区超市真正的做好生鲜。“真正”二字的价值,在于你的社区店中,生鲜赚来的毛利额,能够作为支柱支持你的实体店的生存。门店10%~14%的毛利水平,没法承担仅薪酬占比已经六七个点的成本状况;当门店的生鲜占比超过50%时,主要向生鲜要效益;连带购买,社区超市似乎应该少一些这样的奢望,因此,人气可能不是主要的衡量指标。做真正能够赚钱的生鲜,才是社区超市生存的核心。那样的话,生鲜经营可能不完全是大卖场规模化的生鲜经营做法了,要销售真正有性价比的东西,实现“有限低价+高性价比+部分高品质”的组合,跑到低价轨道和社区精品店都很难生存。
当然说说容易,做起来真的很难。超市系统真是切切实实要做好后台营运管理支持和打理支持,让前台像食品一样的上货,并且还要充分考虑保留部分顾客喜欢挑拣售卖方式,要让员工像傻瓜一样便利的工作。
自营熟类生鲜,现阶段似乎更不看好,也很少有企业像模像样的在认真做。像熟食、面点和面包,不管自营还是联营,都非常建议用临街或线外专业店,并且位置一定应该便利,对顾客来说,这仅仅是功能选择,顾客比较的对象绝对是沿街格子铺中的专业店,不做全项生鲜,超市就是残废的便利,因此超市需要这项功能,而且必须是好的,专职经营一般比混搭管理干的要好些!
2、选品
我们看到目前很多的社区超市,主要舍弃的是服装、家电、大型杂货,但从功能小类上,几乎是卖场的缩小版,五脏俱全,其中特别是日用杂货占有大量的空间,理由是毛利高。
这本也无可厚非。但什么是社区的?个人认为便利生活是核心,而“高频购买+应季需求”应当是社区超市便利的核心。店长杂志某期介绍了一家以高频商品为主的超市案例,单品不多,但周转很快,坪效很高。高频便利商品应当作为社区选品的核心。
另一方面,我们不知道什么是高频便利品的情况下,就让销售事实来指导。众多的文章也揭示了清理滞销商品比引进新品更加重要。社区店必须让商品快速流动起来,产生毛利。商品淘汰应有高速的处理机制,保障肠道健康。所谓要放一些商品作为结构组合,不过是自欺欺人罢了。2080法则是永远存在,但更加合理的存在比存在更重要。
3、功能
一谈到社区商业,众多的人想到的是社区服务,似乎要把缴费、送货、干洗、彩票、亲民、亲子、托儿、福利、养老、社交等服务功能全部整合进来,事实上我们想多了。在社区商业中,所谓的社区功能,非常复杂,应该是多种力量共同完成的。津工社区超市算是有些内容了,去现场看看或搜搜网上的照片,只能说还需要进步。
社区超市,本质上还是先做好社区商品销售功能再说,销售便利应当作为社区超市的核心。
但这并不排除在社区超市中附加服务功能。只是如果有些内容你做不好,不如交给专业品牌来操作,超市线内应当主营“商业基本款”。许多超市仅仅在收银线的出租格子铺,但往往只有几家生意好,其他死区很难解决,可能的情况下,建议也可以采用店中柜台的形式。从综合功能的角度设计社区超市商业的功能内涵,我们期待更多的创新,社区超市的服务应该从现有功能配置进行差异化选择,重雪中送炭,轻锦上添花。
这让我们想起现有的超市联营,目前主要是茶叶、肉松、滋补品专柜、凉拌菜、杂粮、海带等占据,从功能角度,小联营可以短租,经常换,保持卖场功能活力,这样满足顾客喜新厌旧的口味要求。
超市目前进行众多的跨界探讨,事实上是超市物业效率最大化和功能丰富化的尝试。超市和餐饮、和咖啡、和甜品等跨界组合,这些创新先于一线城市发生,本身也是市场需求的结果。这些跨界业态的生命力和可复制性有待观察,毕竟面临专业店竞争的问题,我始终认为,如你不能提供专业的内容,消费者总有一天会舍弃你。
然而跨界提供更多服务价值却值得我们借鉴,只不过社区超市需要保障能达到专业服务的基本面,然后不断迭代。
三、效率问题
效率是各种管理项的质量性总结,是走向专业化领域的必然之路,各领域都存在。今天的社区店,似乎更加需要关注这一内容,因为经营看似蓝海,跳进去却像死海。
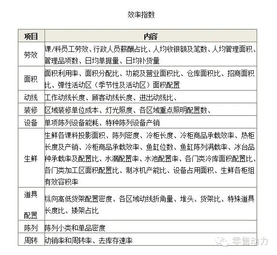
从统计来看,社区小店可能会在很多常规管理指标如销售增幅、毛利率、劳效、坪效等方面表现低下,数值并不能完全说明问题。如劳效,大卖场员工把三箱货放在货架上与社区超市员工把十瓶货放到货架数价值可能是一样的,但劳效结果差别很大;来一车货,小店接货的人会哭,排面无人,大卖场可能还有很多闲人,大卖场的劳效被物业自身规模化,社区超市却没有这样的优势,因此,超市的经营管理需要从过去笼统的管理指标进一步细化到课科,关注内部结构和比率,如下列内容:

当然,上述内容不一定有用,也不一定非要实时统计,但细化一层,代表思考进步一层,迭代深入一层。偶尔从过去的经营史实中进行专项分析,我们便可以知道当前的进步。
四、结尾
社区商业是个热点,但要生存好,还是需要更多的细节研究。任何领域都存在自我学习和行业学习的过程,社区商业未来也必将更好的表现形式。
但社区店到底应该什么样子呢?拿自身的社区生活经历来说,超市购物已经成为生活中的基本面,身边有这么一家就去买了,细节不到位,有时也忍了,你店铺豪华也行,你店铺平实或店铺简陋也罢,能够就近便利就OK,如果这样理解,社区店达到基本面后,存在比如何存在更加重要了!因此,社区店要从扮炫的思考中回归真实销售和低成本高效运营,关注网络布点,而不需要很多的溢价体验了,是吗?